您所在的位置:  纺机网 >  新闻中心 >  行业资讯 >正文

雾霾对纺织原料及下游影响

来源:中国棉纺织协会 发布时间:2016年12月23日
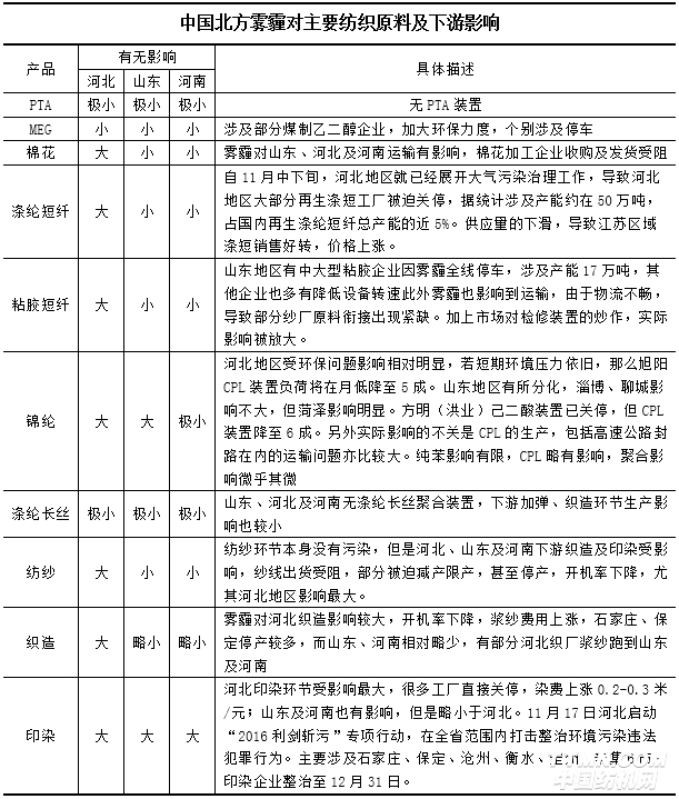
近期北方雾霾再次登上热搜,而河北、山东及河南等北方城市成为重中之重,PM2.5屡屡爆表。受雾霾影响北方交通运输受到一定影响,国家加大整治力度,企业减停产现象增多。据报道山东地区山东停产1767家、限产1399家企业应对雾霾;而作为雾霾重灾区的河北减停产企业不在少数,本文主要梳理下中国北方雾霾对主要纺织原料及下游影响,具体如下表。


山东、河北及河南地区对印染行业整治严厉,尤其近段时间河北正在开展专项整治,而浆纱环节也受到影响,进而影响纱线出货。雾霾对北方交通运输产生较大影响,进而影响纺织市场。另外,对涤纶短纤具体影响总结如下:

1、供应环节:涤短生产:直纺涤短,两省份仅有天津石化和山东万杰两家直纺涤短工厂,占全国总产能的4%。目前了解到的情况是,两家生产企业的生产运行均未受到影响,均维持之前的负荷生产。但对于再生涤纶短纤生产企业影响较大,但主要集中在河北省,——自11月中下旬,河北地区就已经展开大气污染治理工作,导致河北地区大部分再生涤短工厂被迫关停,据CCF统计,涉及产能约在50万吨,占国内再生涤纶短纤总产能的近5%。供应量的下滑,导致江苏区域涤短销售好转,价格上涨。

2、需求环节:从直接的纱厂反馈来看,由于纱厂在实际生产中很少燃煤,所以在此次环保治理过程中,纱厂的生产几乎未受到影响,河北地区的涤纱工厂负荷基本维持在50~70%左右。但是由于纱厂下游的浆纱环节多被关停,纱厂在销售上受到影响,据统计,目前部分工厂的库存较环保治理前多有提升,截止目前增幅大概在5-7天,当然一些平时的主要销售市场就在南方的纱厂,库存基本上没有增加。

3、价格影响方面看:无论是原生涤短或者再生涤短,目前均无法完全主导国内的涤短价格行情,所以此次环保治理,对涤短价格有一些影响,但非常有限。如直纺涤短价格,12月份以来受成本推动,持续大涨,只不过河北山东市场延续原来的竞争激励局面,价格上涨相对较难。而再生涤短的价格上涨,更多的受到了成本推涨以及原生涤短的带动。不过因河北供应减少,需求相对仍然存在,一定程度上刺激了江苏市场再生短纤的销售明显转好。(中国棉纺织信息网)

1  
阅读数量(581)
分享到:
 更多关于 行业资讯
 推荐企业
 推荐企业
经纬纺机
小图标 推荐企业
  • 1
  • 2
  • 3
  • 4
  • 5
关于纺机网 | 网络推广 | 栏目导航 | 客户案例 | 影视服务 | 纺机E周刊 | 广告之窗 | 网站地图 | 友情链接 | 本站声明 |